All posts Announcement Applications Autonomous Vehicles Case Study Community Engineering FinTech Gaming Newsletter
November Feature Roundup

November Feature Roundup

Explore november feature roundup with practical insights and expert guidance from the LanceDB team.

Building RAG on codebases: Part 2

Building RAG on codebases: Part 2

Building a Cursor-like @codebase RAG solution. Part 2 focuses on the generating embeddings and the retrieval strategy using a combination of techniques in LanceDB.

Building RAG on codebases: Part 1

Building RAG on codebases: Part 1

Building a Cursor-like @codebase RAG solution. Part 1 focuses on indexing techniques, chunking strategies, and generating embeddings in LanceDB.

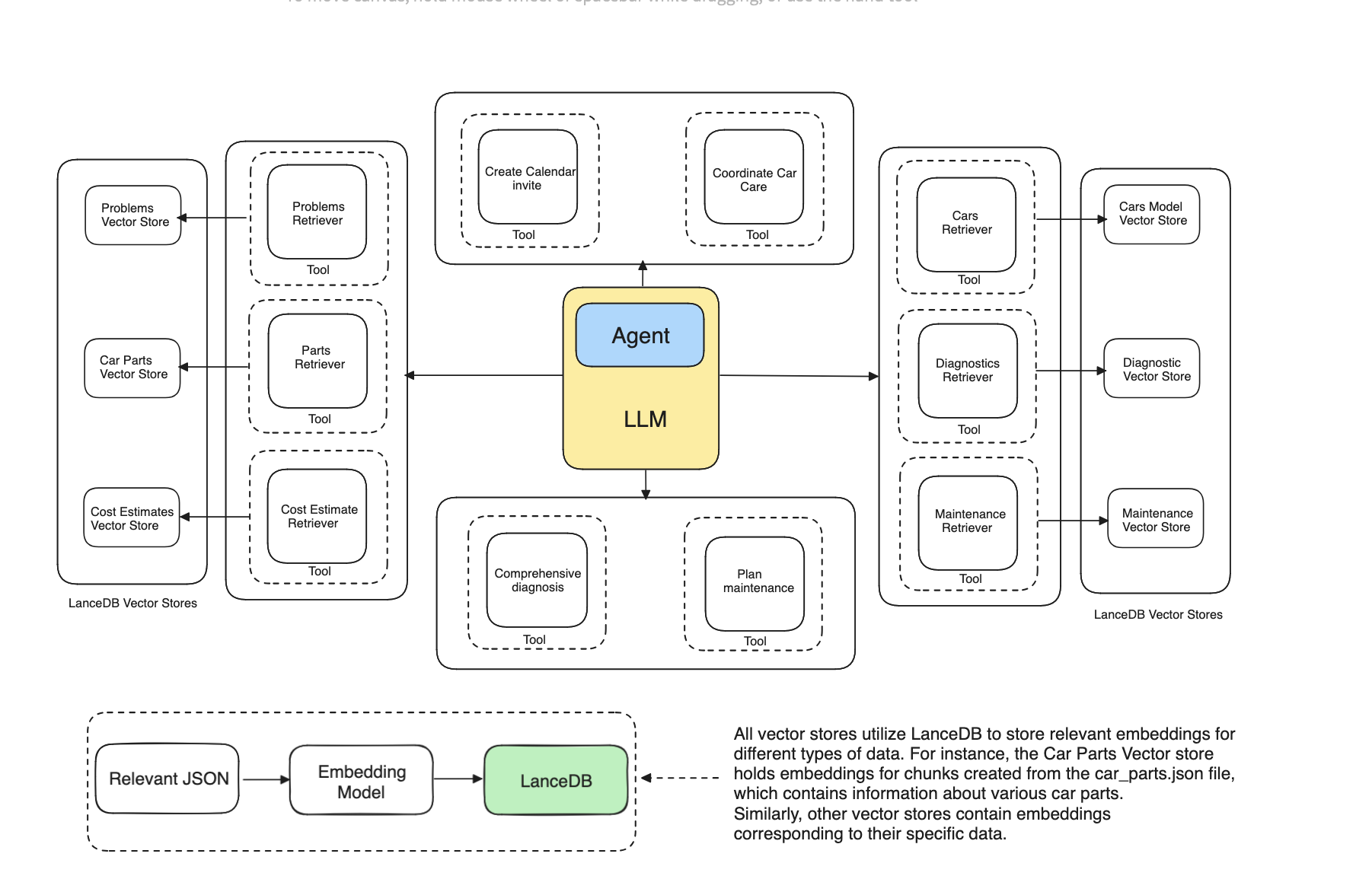
Multi Document Agentic RAG: a Walkthrough

Multi Document Agentic RAG: a Walkthrough

Unlock about multi document agentic rag: a walkthrough. Get practical steps, examples, and best practices you can use now.

The Case for Random Access I/O

The Case for Random Access I/O

One of the reasons we started the Lance file format and have been investigating new encodings is because we wanted a format with better support for random access.

My Summer Internship Experience at LanceDB

My Summer Internship Experience at LanceDB

I'm Raunak, a master's student at the University of Illinois, Urbana-Champaign. This summer, I had the opportunity to intern as a Software Engineer at LanceDB, an early-stage startup based in San Francisco.